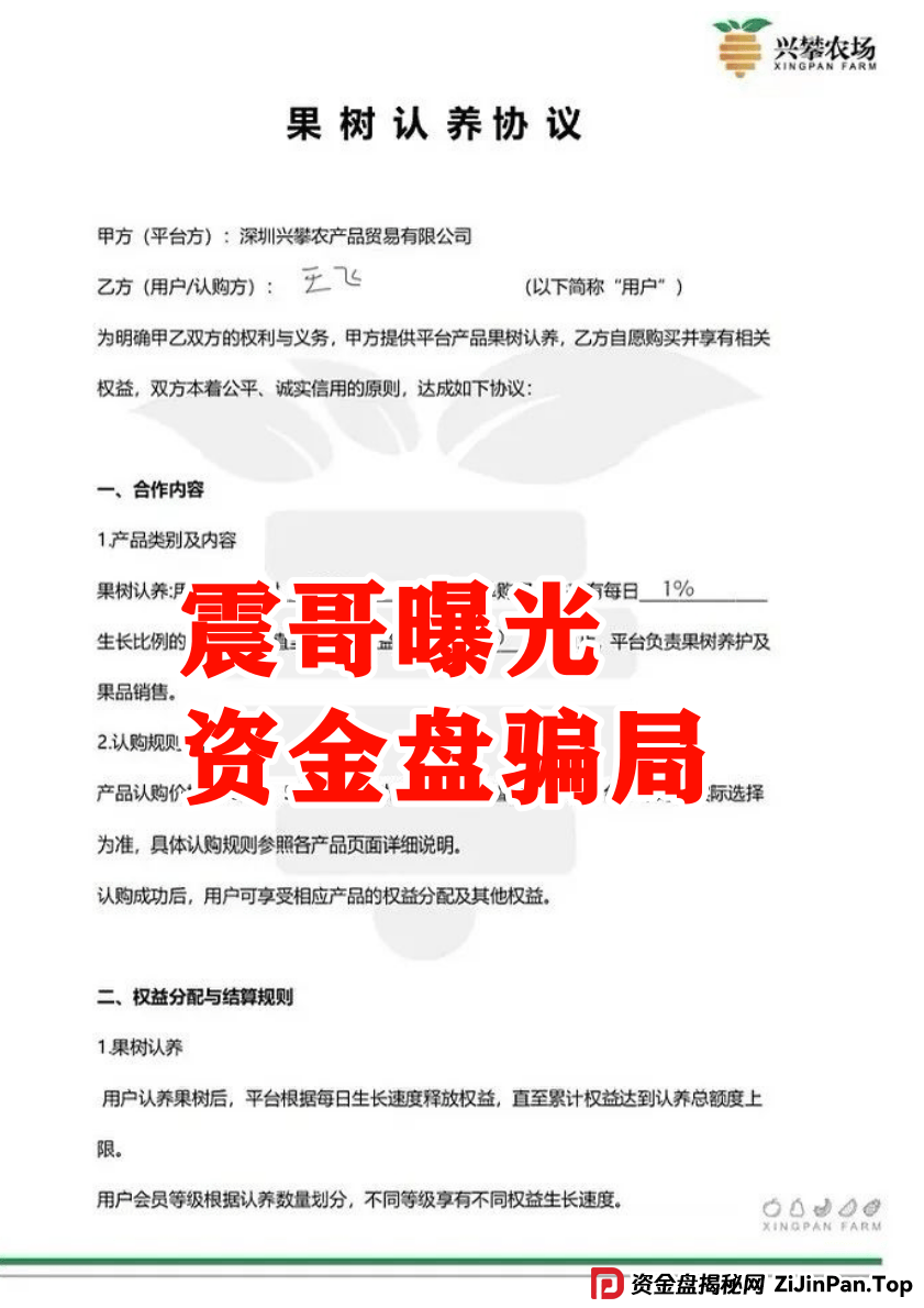
【兴攀农场】惊天骗局:震哥带你拆穿“数字助农”的画皮

家人们,我是震哥。这两天私信都被兴攀农场的破事刷屏了,说什么认养果树躺着赚。今天咱就撕开这层假面具——这特么就是打着区块链旗号的杀猪盘!

1. 年化365%?巴菲特棺材板都压不住了!
他们吹的什么RWA农业创新,不就是让你花真金白银买空气果树嘛!日息1%是什么概念?年化直接干到365%!我震哥混金融圈十几年,见过最野的P2P都不敢这么吹。巴菲特的年化20%都封神了,这帮人怕不是种了蟠桃园的仙树?

2. 资金盘三件套:拉人头、画大饼、割韭菜
拉人头比种苹果来钱快多了:
- 团队长拉下线能抽三成:团队长赚得盆满钵满。
- 底层用户提现难:底层用户提现倒要过五关斩六将。五月份开始就有老铁反映提现卡审,这不就是跑路前兆么?
3. 吹牛逼不上税:跟政府合作?不存在的!
他们说什么跟政府合作搞助农,我让在农业局上班的兄弟查了,人家压根没听过这项目。更绝的是他们吹的马来西亚种植基地,卫星地图上连棵杂草都找不到。
4. 国内玩RWA?这是明晃晃的非法集资!
这帮人搞的农产品通证化,在咱们这儿就是明晃晃的非法集资!央妈早八百年就明令禁止代币融资,等监管铁拳砸下来,你账户里那些数字连擦屁股纸都不如。已经有十几个被骗的老哥在整理转账记录准备报案了。
5. 震哥掏心窝子的话
真想帮农民兄弟,犯得着给365%的利息?咱村头种了二十年李子的王大爷,年景好的时候也就赚个三万块。记住两条血泪教训:
- 跟你说保本稳赚的,百分百要坑你棺材本。
- 崩盘前最爱喊“错过再等十年”。
震哥的紧急建议:
- 手快的老铁:赶紧截图保存交易记录,私信震哥一起捶死这群骗子!
- 已经掉坑的兄弟:别慌,收集好证据,咱组团维权去!
震哥再次提醒:天上不会掉馅饼,投资需谨慎!
原文地址:https://www.zijinpan.top/article/952.html(转载请注明来源)
以下内容为赞助商提供

网赚项目交流+骗局曝光群
扫码进群,获取今日项目最新消息











