【睿盛环球Golden Link】频繁更换马甲,单割百万投资者,风险等级直接拉满!
近期被网上单割维权的留言刷屏,矛头直指“睿盛环球/Golden Link”平台——账户的突然封禁、百万资金无法提现、客服失联、上级拉黑,一场针对投资者的“精准单割”正在疯狂上演,而这背后竟是一个多次换皮的老牌资金盘骗局。
百人的团队遭“一锅端”,单割金额超千万“钱还在账上,但就是提不出来,联系对接的‘理事长’,已经被全网拉黑!”受害团队长李先生的遭遇并非个例。他所在的十余人团队,账户在一周内集体冻结,累计损失超百万元。据不完全统计,目前已有“兴达社区、卓易社区”等多个团队被定向收割,已知涉案金额已突破900万元,仅某三十人小团队就被卷走十万U(约合70万元人民币)。


更令人愤慨的是平台的精准猎杀策略:自今年8月起,优先封禁团队规模大、资金体量大的投资者账户,9-10月封禁范围持续扩大,目前已有至少3500名投资者反馈无法提现。受害者中不乏年轻的女性,化名王女士的投资者回忆:“平台‘高层’在抖音、QQ上主动搭讪,说有内部项目日收益0.8%,稳赚不赔。我先投了几万见有返利,就追加了全部积蓄,还拉了闺蜜一起,现在两人都血本无归。”



调查发现,睿盛环球/Golden Link绝非什么“新平台”,而是一个换壳成瘾的惯犯。其轨迹清晰可查:从最初的金链APP,到凯瑞俱乐部、博信会,再到博瑞通/晟盛环球,最终摇身一变为“睿盛环球(Golden Link)”,多次更名换皮只为掩盖旧骗局的烂摊子,吸引新韭菜入场。
注册在群里抢红包可以,一定不要投资,可能你买的第一个产品就不让你提现。
今年4月平台推出独立APP,刻意营造规范化假象,实则继续沿用资金盘老套路:对外谎称隶属于“金链资本”,以“量化交易、数字货币对冲”为噱头,包装出多款“高收益产品”——日利率0.47%-0.58%,换算成年化利率竟超过140%,产品周期从60天到380天不等 。前期通过小额返利制造“稳赚”假象,诱导投资者追加本金,甚至鼓励“拉人头赚动态收益”,完全符合传销+非法集资的特征。
最近这些所谓“理财产品”的日化收益率被炒得越来越高,动辄0.6%到0.9%,看似诱人,实则暗藏杀机。更离谱的是,产品周期动辄几百天,甚至高达1090天——将近整整三年!而平台页面上还煞有介事地显示“库存告急”“即将售罄”,仿佛抢购限量款一样,引得不少人疯狂上头、争相锁仓。


可别天真了!你以为这是银行定期存款,到期自动兑付?醒醒吧!一旦平台卷款跑路,你那笔“耐心等待”的本金和收益,很可能瞬间归零。别等到血本无归,才后悔当初没早点抽身!
值得警惕的是,平台APP无法通过正规应用商店下载,只能通过二维码或第三方链接安装,存在极大的信息泄露和资金安全隐患。所谓“提现审核”“数据修复”不过是拖延话术,部分投资者还被要求缴纳高额“修复费”才能提现,进一步沦为平台的敛财工具。
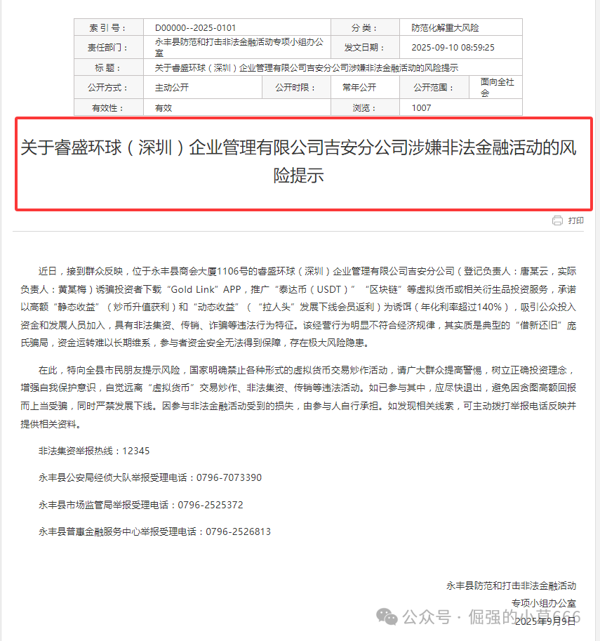
官方实锤预警!崩盘跑路已成定局早在今年9月10日,吉安市人民政府、永丰县专项小组办公室就已联合发布风险提示,明确指出“睿盛环球/Golden Link”APP具有“借新还旧”的庞氏骗局特征,涉嫌非法集资、传销、诈骗等多项违法行为,提醒公众立即远离 。
查询网站:https://m.jian.gov.cn/xxgk-show-10228912.html

如今,平台大面积封号、限制提现的行为,正是资金盘崩盘前的典型征兆——当新资金流入无法覆盖旧资金兑付,操盘手便会通过“单割”回笼资金,为最终跑路做准备。有行业人士分析,该平台运作已超8个月,泡沫早已破裂,当前的选择性收割只是“最后的疯狂”。
睿盛环球即将举办2025年年会,并推出新一轮拉新奖励活动,这往往是资金链濒临断裂的危险信号。保持清醒的人,理应提高警惕,及时警觉。


搞拉新的活动来维持运转,实际就在准备收割更多的资金!


记住:天上不会掉馅饼,稳赚不赔的项目全是骗局!“睿盛环球/Golden Link”的跑路已成定局,此刻止损就是减少损失,拖延只会错失撤离时机。扩散提醒身边人,别让血汗钱沦为操盘手的跑路的资金!
如果觉得这篇文章对你有帮助,可以多转发给身边的亲戚朋友们,多了解一些资金盘骗局,以免上当受骗,如需爆料,请私信留言,文章右下角点赞在看,让更多人看到这篇文章,感谢支持,感谢关注。
风险提示:投资有风险,理财需谨慎。请勿拿养老钱或者借款参与任何投资理财。
以下内容为赞助商提供

网赚项目交流+骗局曝光群
扫码进群,获取今日项目最新消息











